尊敬的特约商户:
为进一步巩固前期提升外籍来华人员支付服务水平工作的成果,为下一步工作提供参考和指导,根据人民银行部署,中国支付清算协会组织会员单位面向特约商户开展提升客户支付便利性满意度调查。
本次调查采用线上问卷调查的方式。被调查者可直接使用手机扫描下方二维码,或点击链接 https://www.wjx.cn/vm/ebfnykf.aspx 进入调查问卷。
关于面向特约商户开展支付便利性满意度调查
尊敬的特约商户:
为进一步巩固前期提升外籍来华人员支付服务水平工作的成果,为下一步工作提供参考和指导,根据人民银行部署,中国支付清算协会组织会员单位面向特约商户开展提升客户支付便利性满意度调查。
本次调查采用线上问卷调查的方式。被调查者可直接使用手机扫描下方二维码,或点击链接 https://www.wjx.cn/vm/ebfnykf.aspx 进入调查问卷。
2024年移动支付个人用户使用情况调查问卷
尊敬的受访者:
为全面、深入了解移动支付业务应用现状,准确理解广大用户支付习惯及偏好,更好地推动移动支付在国内市场的应用,满足广大用户的便捷支付需求,中国支付清算协会网络支付应用工作委员会组织成员单位开展此次问卷调查活动。调查结果不记名、不涉及单个问卷内容,只是用于全部资料的综合统计。感谢您对行业发展及问卷调查工作提供的宝贵支持!
移动支付是指收付款人之间使用移动设备实现货币资金转移的行为。条码支付是指支付服务提供方应用条码技术,向客户提供的、通过手机等移动终端实现收付款人之间货币资金转移的行为。
中网支付预付卡余额赎回业务公告
尊敬的中网支付合作客户:
由于中网支付业务调整,经中国人民银行批准,自2021年8月28日终止预付卡发行与受理业务。从2021年9月29日起,该公司预付卡余额赎回业务转交由捷付睿通(内蒙古)支付股份有限公司登记办理。
办理地址:内蒙古自治区呼和浩特市赛罕区腾飞路金隅环球金融中心1号楼5号楼1201
捷付睿通(内蒙古)支付股份有限公司
2024年7月12日
关于降低小微企业和个体工商户支付手续费的公告
尊敬的商户及合作伙伴:
为贯彻落实国务院关于降低小微企业和个体工商户支付手续费的工作部署,优化实体经济发展环境,根据中国人民银行、中国银保监会、发展改革委、市场监督总局四部委联合发布《关于降低小微企业和个体工商户支付手续费的通知》文件要求,积极响应中国支付清算协会、中国银行业协会关于小微企业和个体工商户支付手续费降费的倡议,进一步加强对小微企业和个体工商户的扶持力度,捷付睿通(内蒙古)支付股份有限公司积极承担社会责任,严格履行对商户的优惠政策,将于2024年9月30日至2027年9月29日期间,遵照“应降尽降”的原则,对符合标准的商户实行支付手续费优惠政策,具体公告如下:
1、自2024年9月30日起,针对所有标准类商户的借记卡线下交易,实行发卡、转接费及收单服务费9折优惠、封顶值不变。优惠类商户在现行政府指导价基础上继续维持原来的7.8折优惠,不做调整。
2、对小微企业、个体工商户和有经营行为的个人等网络支付交易,对交易手续费实行基准日(2021年6月25日)的9折优惠。其中,小微企业是指符合工业和信息化部《中小企业划型标准规定》的小型、微型企业,个体工商户是指在市场监管部门登记的个体工商户。
3、自2024年9月30日起,针对减费让利活动开始后手续费误收、多收等问题,商户可拨打我司客服电话400-100-3399或通过联系当地分公司进行咨询,我司将尽快核实并予退还。
捷付睿通在今后的发展中将继续秉承初心,积极承担社会责任,严格履行对商户的优惠政策,更好地助力实体经济发展,持续为广大商户提供安全高效的支付服务,为实体经济的发展提供助力。
捷付睿通(内蒙古)支付股份有限公司
2024年9月29日
防范电信网络诈骗宣传
尊敬的用户:
为有效防范电信网络欺诈,切实保护人民群众财产安全和合法权益,中国人民银行下发了《关于加强支付结算管理 防范电信网络新型违法犯罪有关事项的通知》(银发[2016]261号),我司现转发相关宣传材料,帮助您增进对新规的认识与理解。请您提高支付风险意识,防范电信网络欺诈行为。
捷付睿通(内蒙古)支付股份有限公司
点击查看大图
关于打击电信诈骗 保障用户资金安全的公告
为了贯彻中国人民银行《关于加强支付结算管理防范电信网络新型违法犯罪有关事项的通知》(银发[2016]261号)相关要求,防范电信网络新型违法犯罪,保障广大用户的财产安全,小米钱包部分业务规则调整如下:
一、支付账户管理
(一)支付账户客户管理继续按照《非银行支付机构网络支付业务管理办法》(中国人民银行公告〔2015〕第43号)执行,2016年12月1起,同一用户在小米钱包只能开立一个Ⅲ类支付账户。
(二)新开立账户,开立之日起6个月内未发生交易的,账户可能会被暂停使用,用户重新认证后即可再次使用。
(三)为保障账户安全,如果多个账户对应同一手机号码,且不具有合理性,小米钱包将对此类账户进行告知并清理。建议您使用本人手机号码注册和使用小米钱包。
二、转账管理
(一)自2016年12月1日起,使用小米钱包转账时,单日转账笔数上限为4笔,单日累计转账金额为1000元。若您需要调整单日转账限额,请与小米钱包客服人员联系。
(二)为了保障您的资金安全,小米钱包向您提供“实时到账”、“普通到账”、“次日到账”等多种转账方式,请您审慎办理转账业务,不要轻易向陌生人转账。
三、强化可疑交易监测
小米钱包将加强账户与可疑交易监测,暂停涉及电信网络新型违法犯罪作案账户开户人名下所有账户的业务,严厉惩戒买卖支付账户、冒名开立支付账户的违法行为。
目前,小米钱包正在开展的各项支付业务不受影响,如有疑问,请与我们的客服人员联系。感谢您的理解与支持!
特此公告
捷付睿通(内蒙古)支付股份有限公司
2016年12月1日
捷付睿通支付服务协议
1.小米支付服务协议:https://cdn.cnbj1.fds.api.mi-img.com/mipay-file/cashpay-jfrt/pdf/xmzffwxy.pdf
2.小米支付免密支付服务协议:https://cdn.cnbj1.fds.api.mi-img.com/mipay-file/cashpay-jfrt/pdf/xmzfmmzffwxy.pdf
3.小米支付自动扣款服务协议:https://cdn.cnbj1.fds.api.mi-img.com/mipay-file/cashpay-jfrt/pdf/xmzfzdkkfwxy.pdf
4.小米支付快捷支付服务协议:https://cdn.cnbj1.fds.api.mi-img.com/mipay-file/cashpay-jfrt/pdf/xmzfkjzffwxy.pdf
5.捷付睿通(小米支付)支付服务协议:https://cdn.cnbj1.fds.api.mi-img.com/mipay-file/cashpay-jfrt/pdf/jfrtxmzfzffwxy.pdf
6.特约商户协议书:https://cdn.cnbj1.fds.api.mi-img.com/mipay-file/cashpay-jfrt/pdf/tyshxys_pdf1.pdf
关于支付服务业务收费的公告
尊敬的客户:
为贯彻落实《非银行支付机构监督管理条例》(中华人民共和国国务院令第768号)要求,现将我公司支付业务收费项目及标准公示如下:
序号 |
支付业务 |
收费项目 |
收费标准 |
1 |
银行卡收单业务 |
借记卡 |
0.4%,18元封顶及以上 |
贷记卡 |
0.51%及以上 |
||
银联二维码借记卡 |
0.4%,18元封顶及以上 |
||
银联二维码贷记卡 |
0.51%及以上 |
||
微信 |
0.23%及以上 |
||
支付宝 |
0.23%及以上 |
||
2 |
网络支付业务 |
快捷支付借记卡 |
0.5%及以上 |
快捷支付贷记卡 |
0.6%及以上 |
||
委托代收业务 |
0.25%及以上 |
||
代付业务 |
0.5元/笔及以上 |
||
企业网银 |
8元/笔及以上 |
||
3. |
个人支付账户业务 |
充值 |
0 |
提现 |
0 |
||
转账 |
0 |
注:因客户及与我公司合作情况有所不同,不同客户的收费标准略有差异,最终签约费率以与客户最终签约确定的费率为准。
为进一步维护客户的合法权益,我公司提高支付业务收费标准或新设收费项目时,将于实施前在官方网站以公告形式连续公示30日,并于客户在首次办理相关业务前确认客户知悉且接受拟调整的全部详细内容。
捷付睿通(内蒙古)支付股份有限公司
2024年7月12日
关于银行卡收单业务收费项目及标准
尊敬的特约商户:
为了贯彻落实《非金融机构支付服务管理办法》(中国人民银行令〔2010〕第2号),现将捷付睿通股份有限公司银行卡收单业务收费项目及标准公示如下:
|
收费项目 |
收费标准 |
||
|
类型 |
支付方式 |
商户签约指导价 |
|
商户手续费 |
标准费率 |
借记卡 |
0.4%,18元封顶及以上 |
贷记卡 |
0.51%及以上 |
||
微信 |
0.25%及以上 |
||
支付宝 |
0.25%及以上 |
||
为了进一步维护您的合法权益,我司提高服务收费标准或者新设收费项目时,将于实施之前在官方网站以公告形式连续公示 30日,并于您在首次办理相关业务前确认您知悉且接受拟调整的全部详细内容。
感谢您的理解与支持,我们将继续努力为您提供更优质的服务!
捷付睿通股份有限公司
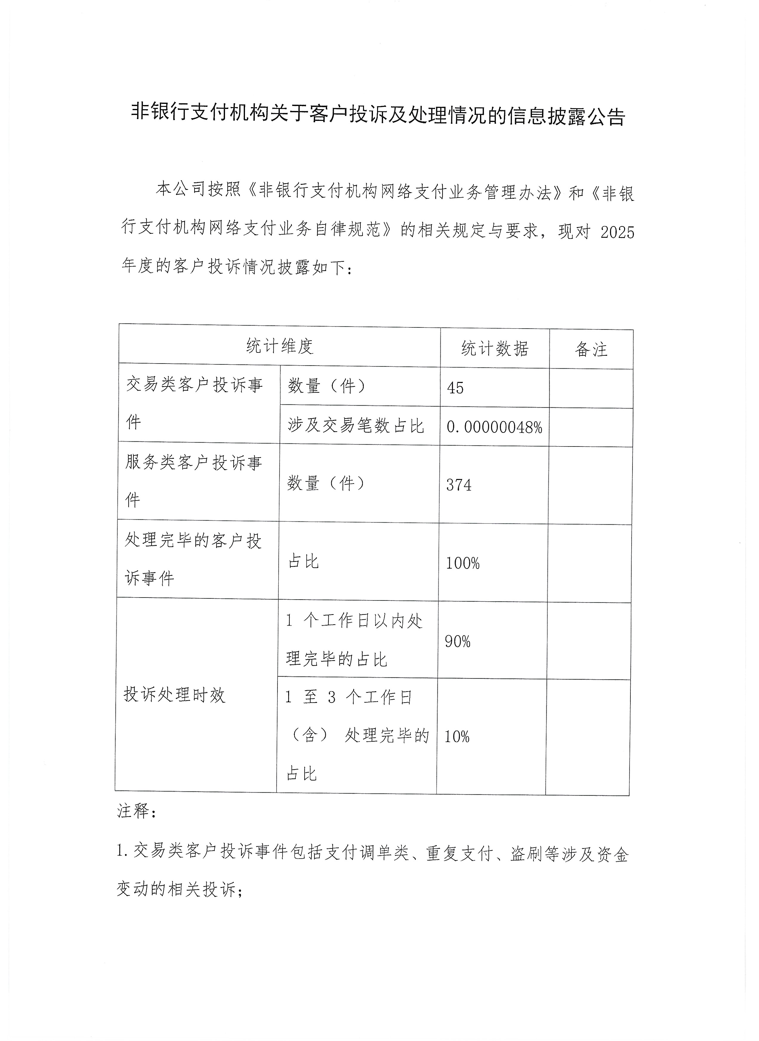
关于客户投诉及交易赔付处理流程的公告
尊敬的客户:
为了贯彻落实人民银行《非金融机构支付服务管理办法》及实施细则、《非银行支付机构网络支付业务管理办法》等监管规定,加强我司客户权益保护工作,切实维护客户合法权益,现将我司客户投诉处理流程、客户交易赔付流程公示如下,如有问题,请致电我司客户服务电话 400-100-3399。
1、客户投诉处理流程
流程描述
2、客户交易赔付流程
(1)流程描述
(2)流程图
捷付睿通(内蒙古)支付股份有限公司
2024年7月12日
“网聚金融正能量 争做金融好网民”倡议书
互联网金融正成为人民群众参与金融活动的重要平台,各类互联网金融为人民群众的生活发挥了重要作用的同时,也要看到目前网络金融诈骗、金融谣言、非法金融广告、虚假金融新闻、校园贷、现金贷等不良行为还不同程度存在,严重破坏了互联网金融的绿色生态,影响了社会和谐稳定,必须坚决予以抵制。为营造健康和谐的网络金融舆论环境,弘扬主旋律,传递正能量,特向互联网各金融行业、广大金融网民朋友发出如下倡议:
一、坚守“七条底线”
营造健康向上的金融网络环境,自觉抵制违背“七条底线”(法律法规底线、社会主义制度底线、国家利益底线、公民合法权益底线、社会公共秩序底线、道德风尚底线、信息真实性底线)的行为,积极传播正能量,为实现中华民族伟大复兴的中国梦作出贡献。互联网不是“法外之地”,互联网金融从业人员和广大金融网民要自觉坚守七条底线,积极传播正能量。
二、遵守国家金融法律法规
严格遵守国家金融法律法规,自觉遵守中国互联网协会《文明上网自律公约》,不发布不实金融消息、不传播金融谣言、非法金融广告等违法信息。
三、树立正确的消费观
自觉抵制各类网络信贷,树立正确的消费观念,特别是在校学生,抵制诱惑,树立正确的消费理念,增强对有害网络借贷业务的甄别和抵制能力。
四、主动抵制网上不良金融行为
不信谣、不传谣,不发布、不转发未经证实的有可能会给社会或他人造成伤害的金融信息。不发表和传播惑众及危害社会的不良金融信息。主动抵制和举报各种网上非法金融广告、非法集资、电信诈骗、银行卡盗刷以及校园贷、现金贷等现象,坚决同网络违法犯罪活动作斗争,积极维护国家、社会、集体和个人合法权益。
五、增强社会责任感和集体荣誉感
认真履行自己应尽的社会责任,保证自己传播的金融信息健康、合法、客观、有益,坚决抵制各种不良金融信息。
六、积极履行社会责任
互联网金融从业人员要加强行业自律,坚持正确导向,积极传播、弘扬优秀文化和文明。金融从业者要发挥带动引领作用,做网络文明的传播者和网络正能量的弘扬者。广大金融网民要加强个人自我约束,理性发言、文明发言。
广大金融网民朋友们,让我们从现在做起,从自己做起,以弘扬真善美为荣,积极传播正能量,争做金融好网民!
条码支付安全知识
账户密码安全须知
1、切勿向他人透露您的用户名、密码或任何个人身份识别资料。
2、请采用由数字和字母(大小写)组成的不易被破译的密码,避免使用生日、电话、身份证、账号、有规则数字等易被猜测的密码。
3、使用不同的登陆密码和网上支付密码,不定期更换密码,并将您平时在其他网站使用的各类密码与支付账户密码区分开。
4、如果您不小心透露了相关账户信息,请尽快拨打客户服务电话或通过官网办理紧急挂失或修改密码业务。
5、如果您的个人资料有任何更改(例如,联系电话、地址等有变动),请及时通知我司修改相关资料,并定期检查您的交易记录。
6、不要在网吧、图书馆等公共场所上使用支付账户,防止他人通过录像和键盘监控设备等手段窃取账号和密码。
7、在其他渠道进行交易时,注意密码输入的保护措施,防止他人通过录像等方式窃取到您的账号和密码。
8、定期查看您的交易,核对对账单。
9、不要轻信任何假借我司名义发布的虚假信息。不要轻信陌生邮件、短信、电话等方式通知的有关我司系统升级、安全认证工具升级和修改密码等内容。若遇系统升级、维护,必须暂停服务时,我司会提前通过门户网站公告客户,不会以系统升级等理由要求客户输入银行账号、密码、短信验证码等资料信息。如遇类似问题,应立即拨打我司客户服务电话确认。
10、客户转账或者支付过程中如遇到通讯原因造成系统未能即时返回交易结果的情况,客户应立即查询付款卡余额和交易明细记录,以免重复付款,造成资金损失。
11、遇到任何怀疑或问题以及不明的网站,请及时联系我司客服。
捷付睿通股份有限公司合规及反洗钱培训顺利开展
2019年6月27日上午,捷付睿通股份有限公司的合规、反洗钱培训在北京办公区顺利举行,全公司近200人通过现场及观看直播的方式参加了此次培训。
此次培训的重点为讲解最新的合规与反洗钱要求,并从实务角度为大家剖析相关法律的影响以及具体的合规建议。培训的第一部分《反洗钱监管与实践》,通过阐释洗钱的定义、国际反洗钱工作发展的历史沿革、我国在FATF第四轮互评估的成绩及问题、我国反洗钱工作的宏观架构及微观核心措施,以及我司反洗钱工作的重点难点,明确了业务部门履行反洗钱义务应注意问题。培训的第二部分为《支付机构监管政策》,分析了我国目前互联网金融、第三方支付行业监管趋势,系统梳理了支付机构监管政策框架,重点解读了近期监管发布的重要规范性文件,专题讲解了我司作为非银行支付机构开展支付业务时遇到的合规问题,为之后业务发展提供了清晰的合规手册。最后,我公司高级管理层对我司合规和反洗钱工作给予了肯定的评价,并强调未来合规和反洗钱工作任重道远。
通过此次培训,大家对合规经营及切实履行反洗钱义务有了更深刻的理解与思考。我司也会在之后的业务发展中坚守“合规经营,谨慎经营、行稳致远”。
图一:开场致辞
图二:反洗钱讲解
图三:合规讲解
图四:公司高管发言
图五:分公司观看直播
捷付睿通股份有限公司
2019年06月27日
加强信息保护和支付安全,防范电信网络诈骗
一、电信诈骗类型
(一)仿冒身份欺诈
特点:通过冒充伪装成领导、亲友、机构单位等身份进行欺诈。
1.冒充领导诈骗犯罪分子获知上级机关、监管部门单位领导的姓名、办公电话等有关资料,假冒领导秘书或工作人员等身份打电话给基层单位负责人,以推销书籍、纪念币等为由,让受骗单位先支付订购款、手续费等到指定银行账号,实施诈骗活动。
2.冒充公司老总诈骗:犯罪分子通过打入企业内部通信群,了解老总及员工之间信息交流情况,通过一系列伪装,再管充公司老总向员工发送转账汇款指令。
3.补助救助、助学金诈骗:冒充教育、民政、残联等工作人员,向残疾人员、学生、家长打电话、.发短信,谎称可以领取补助金、救助金、助学金,要其提供银行卡号,指令其在取款机上将钱转走。
(二)购物类欺诈
特点:通过以各种虚假优惠信息、客服退款、虚假网店实施欺诈。
1.假客代购诈骗:犯罪分子假冒成正规微商,以优惠、打折、海外代购等为诱饵,待买家付款后,又以“商品被海关扣下,要加缴关税“等为由要求加付款项实施诈骗。
2.退款诈骗:犯罪分子冒充淘宝等公司客服,拨打电话或者发送短信,谎称受害人拍下的货品缺货,需要退款,引诱求购买者提供银行卡号、密码等信息,实施诈骗。
3.网络购物诈骗:犯罪分子通过开设虚假购物网站或网店,在事主下单后,便称系统故障需重新激活。后通过QQ发送虚假激活网址,让受害人填写个人信息,实施诈骗。
4.低价购物诈骗:犯罪分子发布二手车、二手电脑、海关没收的物品等转让信息,事主与其联系,以缴纳定金、交易税手续费等方式骗取钱财。
5.解除分期付款诈骗:犯罪分子冒充购物网站的工作人员,声称“由于银行系统错误”,诱骗受害人到ATM机前办理解除分期付款手续,实施资金转账。
(三)利诱类欺诈
特点:以各种诱惑性的中奖信息、奖励、高額薪资吸引用户进行诈骗。
1.冒充知名企业中奖诈骗:冒充知名企业,预先大批量印刷精美的虚假中奖刮刮卡,投递发送,后以需交个人所得税等各种借口,诱骗受害人向指定银行账号汇款。
2.兑换积分诈骗:犯罪分子拨打电话,谎称受害人手机积分可以兑换,诱便受害人点击钓鱼链接。如果受害人按照提供的网址输入银行卡号、密码等信息后,银行账户的资金即被转走。
3.二维码诈骗:以降价、奖励为诱饵,要求受害人扫描二维码加入会员,实则附带木马病毒。一旦扫描安装,木马就会盗取受害人的银行账号、密码等个人隐私信息。
(四)虚构险情欺诈
特点:通过捏造各种意外不测、让用户惊吓不安的消息实施欺诈。
1.虚构车祸诈骗:犯罪分子以受害人亲属或朋友遭遇车祸,需要紧急处理交通事故为由,要求对方立即转账。当事人便按照犯罪分子指示将钱款打入指定账户。
2.虚构绑架诈骗:犯罪分子虚构事主亲友被绑架,如要解救人质需立即打款到指定账户并不能报警,否則撕票。当事人往往不知所措,按照犯罪分子指示将钱款打入账户。
3.虚构手术诈骗:犯罪分子以受害人子文或父母突发疾病需紧急手术为由。要求事主转账方可治疗。遇此情况,受害人往往心急如焚,按照犯罪分子指示转款。
4.虚构危难困局求助诈骗:犯罪分子通过社交媒体发布病重、生活困难等虚假情况,博取广大网民同情,借此接受捐赠。
5.虚构包裹藏毒诈骗:犯罪分子以事主包裹内被查出毒品为由,要求事主将钱转到国家安全账户以便公正调查,从而实施诈骗。
(五)日常生活消费类欺诈
特点:针对日常生活各种缴费、消费实施欺诈骗局。
1.冒充房东短信诈骗:犯罪分子窖充房东群发短信,称房东银行卡已换,要求将租金打入其他指定账户内,部分租客信以为真,将租金转出方知受骗。
2.电话欠费诈骗:犯罪分子冒充通信运营企业工作人员,向事主拨打电话或直接播放电脑语音,以其电话欠费为由,要求将欠费资金转到指定账户。
3.电视欠费诈骗:犯罪分子冒充广电工作人员群拨电话,称以受害人名义在外地开办的有线电视欠费,让受害人向指定账户补齐欠费,部分群众信以为真,转款后发现被骗。
4.购物退税诈骗:犯罪分子事先获取到事主购买房产、汽车等信息后,以税收政策调整可办理退税为由,诱骗事主到ATM机上实施转账操作,将卡内存款转入骗子指定账户。
5.机票改签诈骗:犯罪分子冒充航空公司客服,以“航班取消、提供退票、改签服务”为由,诱骗购票人员多次进行汇款操作,实施连环诈骗。
(六)钓鱼、木马病毒类欺诈
特点:通过伪装成银行、电子商务等网站窃取用户账号密码等隐私的骗局。
1.伪基站诈骗:犯罪分子利用伪基站向广大群众发送网银升级、10086移动商城兑换现金的虚假链接,一旦受害人点击后便在其手机上植入获取银行账号,密码和手机号的木马,从而进一步实施犯罪。
2.钓鱼网站诈骗:犯罪分子以银行网银开级为由、要求事主登录假置银行的钓鱼网站,进而获取事主银行账户、网银密码及手机交易码等信息实施诈骗。
(七)其他新型违法欺诈
特点:针对日常生活各种缴费、消费实施欺诈骗局。
1.校讯通短信链接诈骗:犯罪分子以“校讯通”的名义,发送带有链接的诈骗短信,一旦点击链接进入后,手机即被植入木马程序,存在银行卡被盗刷的风险。
2.交通处理违章短信诈骗:犯罪分子利用伪基站等作案工具发送假冒违章提醒短信,此类短信包含本马链接,受害者点击之后轻则群发短信造成话费损失,重则窃取手机里的银行卡、支付宝等账户信息,随后盗刷银行卡,造成严重经济损失。
3.结婚电子请柬诈骗:犯罪分子通过电子请贴的方式诱导用户点击下载后,就能窃取手机里的银行账号、密码、通信录等信息,进而盗刷用户的银行卡。或者给用户通讯录中的朋友群发借款诈骗短信。
4.相册木马诈骗:犯罪分子冒充“小三”身份激怒受害人点击"相册”链接,种植木马病毒获取用户网银信息等。
5.换皮肤等游戏欺诈:犯罪分子宣称免费赠送游戏装备,再通过“激活费、认证费、验证费”骗取未成年人钱财,诱导孩子用家长手机进行转账操作。
二、防电诈小常识
1.使用办公、家庭外的电脑时,存在资料泄露的风险。不排除电脑已中了木马病毒,尽量不使用公共电脑进行支付,必须使用的,在使用前请先查杀木马或病毒,并开启防火墙保护功能。
2.不断让输密码,存在被套资料的潜在风险,应立即停止支付。
3.查询资金被转移后,请记录单号,即刻报警,请警方处理,保存收到的银行提醒短信,作为辅助凭证。
4.及时和网络支付的银行、第三方支付机构客服联系,及时了解资金去向,尽可能减小损失。
5.在支付时应当注意订单内容,防止订单被替换后继续支付。
6.采取短信验证的辅助方式,对订单支付信息再次确认后再支付。
7.确认被诈骗或钓鱼后,请立即向公安部门报案。请保存相关网站截图和收到的银行提醒短信,作为辅助凭证。及时和银行、第三方支付机构联系,减小损失。
8.网络支付账号和密码应该单独设置,不要和其他网上账户相同。
9.密码设置要独特性,不能为了记忆方便,设置一些简易或者与生日、电话号码等关联的密码。
10.在支付账户中不要存入大额资金,对于支付账户开启数字证书、短信验证等多重保护,保证账户安全。
11.一旦发现支付账户被盗,及时与支付机构联系,冻结账户,防止损失扩大。
12.平时最好关闭Wi-Fi自动连接。手动使用时,也应看清Wi-Fi名称,尽量不在不明的Wi-Fi上进行网络支付。
13.在登录手机银行或者支付机构网站时,最好不要直接通过浏览器,而应用银行或者第三方支付公司专用应用程序。
捷付睿通(内蒙古)支付股份有限公司
反洗钱宣传-浅谈受益所有人身份识别
2018年7月1日起,非自然人客户在金融机构开户时,需要登记受益所有人(自然人)身份基本信息,并提供公司章程、高管名单、股东份额清单等材料。之前已开立账户的非自然人客户,也需要按照上述要求补充信息和材料。
那么,受益所有身份识别要求是怎么来的?什么是受益所有人?金融机构会搜集哪些信息作为受益所有人身份识别的证明?以及受益所有人身份识别的意义有哪些呢?请看下文。
一、受益所有人身份识别是怎么来的?
2016年9月,FATF向G20集团提交了一份报告,建议制定落实有关法人企业透明度和受益所有权的国际标准,同时还决定针对各国执行《关于加强受益所有权标准的文件》的情况进行评估。
中国于2018年接受第四轮互评估前夕,为执行FATF的建议,我国先后发布了《中国人民银行关于加强反洗钱客户身份识别有关工作的通知》(银发【2017】235号文)和《中国人民银行关于进一步做好受益所有人身份识别工作有关问题的通知》(银发【2018】164号文),对受益所有人身份识别进行了规范。
(画外音:若未能落实客户身份识别的有关要求,中国将极有可能被FATF认定在反洗钱机制建设 “部分合规”甚至“不合规”,在这样的情况下,我国的金融机构和跨国企业在“走出去”和“引进来”的国际贸易中,将会受到国际各国的诸多限制,极不利于我国经济的发展。)
二、什么是受益所有人?
根据235号和164号文规定,受益所有人的判定按照以下三个顺位执行:
受益所有人判定的第一顺位,是持有或间接持有超过25%公司股权、表决权或合伙权益的自然人,可以称之为自然人大股东;
受益所有人判定的第二顺位,是掌握财务、人事大权的自然人;
受益所有人判定的第三顺位,是高级管理人员,比如法定代表人、CEO、总经理等。
根据受益所有人判定规则,若没有符合第一顺位条件的自然人,则识别为符合第二顺位条件的自然人;如发现也没有符合第二顺位条件的自然人,则将高级管理人员识别为受益所有人。
例外的情况是,个体工商户、个人独资企业、不具备法人资格的专业服务机构、经营农林渔牧产业的非公司制农民专业合作组织的受益所有人,可以是其法定代表人或实际控制人。
三、什么情况下识别及如何识别受益所有人?
235号文规定,金融机构应加强对非自然人客户的身份识别:
1. 应当加强对非自然人客户的身份识别,在建立或者维持业务关系时,采取合理措施了解非自然人客户的业务性质与股权或者控制权结构,了解相关的受益所有人信息。
2. 应当根据实际情况以及从可靠途径,以可靠方式获取的相关信息或者数据,识别非自然人客户的受益所有人,并在业务关系存续期间,持续关注受益所有人信息变更情况。
3.应当核实受益所有人信息,并可以通过询问非自然人客户、要求非自然人客户提供证明材料、查询公开信息、委托有关机构调查等方式进行。
4.应当登记客户受益所有人的姓名、地址、身份证件或者身份证明文件的种类、号码和有效期限。
5.对来自特定风险地域的客户、特定身份的自然人客户、受益所有人为特定身份的非自然人客户及特定业务关系中的客户,应当采取强化的风险识别措施。
164号文规定,金融机构应当建立健全并有效实施受益所有人身份识别机制:
1.在与非自然人客户建立业务关系以及业务关系存续期间,按照规定应当开展身份识别的,应当同时开展受益所有人身份识别工作,并应当确保相关信息的完整性、准确性和时效性。
2.非自然人客户的股权或控制权结构异常复杂,存在多层嵌套、交叉持股,关联交易,循环出资、家族控制等复杂关系的,受益所有人来自洗钱和恐怖融资高风险国家等情形,或者受益所有人信息不完整或无法完成核实的,应当综合考虑各类风险因素,决定是否与其建立或者维持业务关系;决定建立或者维持业务关系的,应当采取调高客户风险等级加强资金交易监测分析、获取高级管理层批准等严格的风险管理措施;无法进行受益所有人身份识别工作,或者经评估超过本机构风险管理能力的,不得与其建立或者维持业务关系。
3.金融机构应当充分利用从“企业信用信息公示平台”等可靠途径、以可靠方式获取的信息、数据或者资料识别和核实受益所有人信息。
4.应当根据非自然人客户的法律形态,确定了解、收集并妥善保存与受益所有人身份识别工作有关的信息、数据或者资料的具体范围,并对其采取规定的保密措施。
综上所述,在与客户建立业务关系及业务关系存续期间,应当识别受益所有人身份识别,登记客户受益所有人的姓名、地址、身份证件或者身份证明文件的种类、号码和有效期限。
四、识别受益所有人有什么意义
2017年,国务院办公厅发布了《关于完善反洗钱、反恐怖融资、反逃税监管体制机制的意见》(简称“三反”意见),我国已将洗钱、恐怖融资、逃税等威胁金融稳定,社会安全的不法行为作为打击的重点。
洗钱、恐怖融资、逃税犯罪都具有极强的隐蔽,很多犯罪分子都通过注册公司掩盖其非法资金的来源和性质,由于有不法资金不计成本的投入、有保护伞的支撑,这些不法企业会严重扰乱正常的市场经营秩序,对正当经营企业造成大的冲击。
如一些贪官被抓获后,发现这个贪官名下实际控制了很多的公司,通过其名下的公司对不当得利进行清洗,又比如某些明星,通过成立工作室、签订阴阳合同,逃税金额高达数亿。这些行为不但对社会风气造成了不良影响,也严重侵害了守法公民的正当利益!
因此识别受益所有人对社会金融稳定及保护公民正当利益有重要的意义,识别受益所有人就是在为社会金融稳定添砖加瓦,有利于你我他。
(图片来源:百度图库,侵删)
捷付睿通股份有限公司“扫黑除恶”反洗钱宣传活动顺利开展
2019年8月16日,为深入贯彻落实国家关于开展扫黑除恶专项斗争的重大部署,我司在主要办公区开展了“扫黑除恶”反洗钱宣传活动。
宣传小组通过张贴海报、放置易拉宝、发放折页的方式向员工普及“扫黑除恶由来”、“扫黑除恶三阶段的主要任务”、“扫黑除恶的重大意义”,以及“扫黑除恶”的举报途径。同时,向大家宣传“扫黑除恶”与反洗钱的关系,即黑恶势力为掩盖其犯罪所得的真实来源和存在,会通过各种手段使其钱财来源合法化。黑恶势力洗钱途径主要涉足毒品走私、赌场娱乐、高利放贷、暴力讨债、地下钱庄、非法集资、非法传销、网络炒汇、贷款诈骗、建筑安装、交通运输、矿产资源、渔业捕捞等行业领域。
扫黑除恶”专项斗争工作任重道远,通过此次的宣传,深化了员工对“扫黑除恶”专项斗争重大意义的认识,捷付睿通必将持续集中资源力量,发挥支付机构作用,力促“扫黑除恶”专项斗争工作不断向纵深突破,取得较好成果。
活动现场图片如下:
图1 捷付睿通宣传小组成员讲解扫黑除恶的由来
图2 过往员工驻足了解“扫黑除恶”的宣传海报
捷付睿通股份有限公司
2019年08月16日
打击涉毒洗钱犯罪 共创美好家园
毒品洗钱犯罪已成为危害人类安全的“白色瘟疫”,其中涉毒洗钱犯罪是维持制毒贩毒活动的生命线,为毒品犯罪提供了源源不断的资金来源,因此打击毒品洗钱犯罪,对遏止毒品犯罪具有重要的意义。下文我们将从毒品洗钱犯罪形势、毒品犯罪特点、毒品犯罪危害、防止毒品洗钱犯罪的方式四个方面进行阐述。
毒品犯罪形势
当前,全球毒品问题总体呈恶化趋势,阿富汗、美洲等一些敏感地区的毒品问题与国际恐怖势力、有组织暴力犯罪相互交织,成为严重威胁地区安全稳定的突出问题。受全球毒情恶化的大环境影响和金融危机带来的消极作用,我国禁毒工作所面临的形式仍很严峻。主要表现在五个方面:
一是境外毒品“多头渗透”的问题仍较突出。
我国毒品主要来自境外。西南境外缅北仍是对我国危害最大的毒源地,近年缅北地区罂粟种植面积小幅反弹,所产海洛因和冰毒片剂大量贩入我国。阿富汗的毒品向我国走私从西北渗透转为从东南、西南方向航空、陆路全面渗透,贩卖路线、入境渠道、雇佣人员变化很快,境外起运点明显增多,一些内地机场正成为新的入境地。贩毒集团利用东南地区发达的立体交通、物流渠道走私毒品,广东正成为“金新月”海洛因、南美可卡因、境外大麻向我国走私的新通道。
二是我国境内制贩毒品犯罪活动仍较突出。
受巨额利润诱惑和境内外消费需求刺激,缅北以及港澳台毒贩与境内不法分子勾结制造新型毒品问题日趋严重。外籍人员在华贩毒日益成为新的突出问题,特别是西非裔贩毒集团加剧向广东等地渗透,形成聚居区和贩毒网络。境内贩毒团伙重新分化组合,组织化程度不断提高。贩毒手段不断变换,除陆路、航空渠道贩运外,又利用网上交易、物流托运、邮包快递等方式贩运毒品;在组织利用孕期、哺乳期妇女等特殊群体及贫困农民贩毒的同时,一些下岗失业人员、社会闲散人员参与贩毒有增多趋势。
三是海洛因戒断巩固难问题仍较突出。
我国海洛因成瘾人员基数大,复吸率高,海洛因仍是对我国危害最大、治理难度也最大的毒品。从登记在册的吸毒人员看,目前我国海洛因成瘾人员处于脱管失控状态的人数众多,还有一部分隐形吸毒人员始终未被发现,流散在社会上的消费群体产生的海洛因非法需求量仍然很大。这就使海洛因大量入境问题难以得到根本解决。
四是新型毒品滥用问题仍较突出。
公众对冰毒片剂、氯氨酮等新型毒品的危害普遍存在模糊认识,以青少年为消费主体、以追求刺激为目的的新型毒品滥用问题发展较快。涉及地域不断扩大,几乎所有大中城市均已发现此问题,东北、东南等一些地区登记在册吸食新型毒品人员已超过了海洛因滥用人数;大中城市娱乐场所涉及问题仍较突出,并从歌舞场所向洗浴中心、宾馆酒店、别墅公寓转移,成为新型毒品新的滋生蔓延的温床。
五是非列管易制毒化学品流失问题仍较突出。
近年来,“金三角”、“金新月”等境外毒源地对易制毒化学品的非法需求不断增多,我国作为化学品生产和出口大国,防范流入制毒渠道始终面临很大压力。特别是在麻黄素等列管化学品监管力度加大后,不法分子又寻求非列管易制毒化学品作为替代,日常普通用药康泰克、白加黑、滴鼻液等麻黄碱复方制剂被不法分子大批量走私到缅北等毒源地用于制造冰毒,近几年查获量激增,品种也增加到14种。为逃避监管,不法分子往往采取网上交易、伪造品名、大型集装箱藏运等手段运输、走私易制毒化学品,给检查带来较大难度。
毒品犯罪条件特点
涉毒数量上,走私、贩卖、运输、制造毒品数量越来越大,大案要案时有出现,涉案毒品达几百公斤的屡见不鲜。
犯罪规模上,毒品共同犯罪案件所占比例很高,且呈团伙化、家族化、集团化趋势。
犯罪类型上,制造毒品案件不断增加,在内地制造氯胺酮等新类型毒品成为毒品犯罪新动向。
毒品种类上,除海洛因、冰毒、“K粉”外,含有多种成分的新类型、混合型毒品(如“麻古”)不断出现。因新类型毒品获取渠道多且价格相对较低,部分地区吸食此类毒品的人员近年来上升较快,犯罪案件也不断增加。
犯罪手段上,犯罪分子为逃避打击,不断翻新作案手段,毒品犯罪呈高度隐秘性。同时,境外贩毒团伙加紧向我司输入毒品,并与国内犯罪分子相互勾结,形成制造、贩卖、运输、走私毒品“一条龙”,毒品犯罪的涉外案件不断增多。
毒品洗钱特点
与毒品犯罪形式相适应,毒品洗钱犯罪形势也很严峻。用于毒品交易的费用,即毒资,其本身有四大特征:
一是以流动资金为存在形式,在现实中多数表现为现金或支票交易;
二是其非法性质,必须采取隐秘方式;
三是数额巨大,这是相对于其他交易的资金而言,是由毒品的暴利决定的;
四是具有国际性质,当代的毒品交易经常是跨国进行。
近年来,随着毒品犯罪活动的演变,毒品洗钱活动也出现了一些新特点,例如洗钱金额越来越大,洗钱手法层出不穷;呈团伙化、家族化、集团化趋势;从西南边境地区向全国大部分地区蔓延;利用网络贩毒和转移赃物,实现“人、钱、毒”相分离等。这些新特点应引起金融机构反洗钱部门关注,相应的强化网上银行、ATM等非面对面业务的监控。
毒品犯罪危害
一是为贩毒提供动力
涉毒洗钱活动会不断净化贩毒分子的非法收益,使资金再次流入市场,为贩毒活动提供源源不断地动力,使犯罪团伙扩大为树大根深的集团组织。
二是危害经济发展
涉毒资金并不遵循资源分配的市场规律,只求快速安全清洗。这极大地破坏了资源的合理配置,一定程度上影响了国家宏观经济调控的政策效果,不利于经济健康发展,其数额越大,负面影响越大。
三是动摇金融稳定
洗钱是不以盈利为目的的非正常金融活动,金额大,资金转移快,突发性强,会干扰资金的正常流动,破坏国家的金融、财政体制,使金融机构在管理资产、债务与营业上面临更大的挑战。
防止毒品洗钱犯罪
毒品洗钱犯罪常见的手法有:通过地下钱庄,实现犯罪所得的跨境转移;利用现金交易和发达的经济环境,掩盖洗钱行为;利用别人的账户提现,切断洗钱线索利用网上银行等各种金融服务,避免引起银行关注;设立空壳公司,作为非法资金的 “中转站”;通过买卖股票、基金、保险或设立企业等各种投资活动,将非法资金合法化;通过购买彩票进行洗钱 ;通过购买房产进行洗钱;通过珠宝古董交易和虚假拍卖进行洗钱。因此金融机构需要加强客户身份识别、交易监测、对可疑交易进行及时的调查和提交大额及可疑交易等工作,严格履行监管要求的各项义务,做好防止毒品洗钱犯罪工作。
部分内容来源:《中国洗钱案例评析》
反洗钱之毒品洗钱案例解析
四川宜宾周某乙毒品洗钱案
一、基本案情
该案是四川省宜宾市公安局调查余某、周某甲等人走私、贩卖、运输毒品案件中发现的洗钱线索。2012年8月,四川省宜宾市中级人民法院依照《中华人民共和国刑法》(以下简称《刑法》)第三百四十七条判余某、周某甲等人犯“走私、贩卖、运输、制造毒品罪”;依照《刑法》第一百九十一条判周某乙因清洗毒资270万元犯洗钱罪,判处有期徒刑6年,并处罚金人民币15万元。
二、洗钱手法
一是提供银行账户,办理定期存款。周某乙提供本人银行卡账户供余某、周某甲存取资金使用,同时以自己的名义为余某、周某甲办理定期存款,代其保管资金,掩饰资金真实来源。二是现金携带出境。周某乙接到周某甲的通知后将款项转到刘某银行账户,再由刘某取现带到缅甸交余某和周某甲,协助其转移毒资。三是买房买车。周某乙以自己的名义为余某、周某甲购买门面、住宅及车辆,转换非法所得,使非法所得财产合法化。
三、启示
一是金融机构的资金监测及客户尽职调查有待加强。周某乙没有正当职业,但通过其农业银行账户转账的资金就达217万元,资金交易量与实际身份和收入不符,金融机构应该通过日常反洗钱监测发现异常交易并及时甄别分析上报。
二是加快推进特定非金融行业反洗钱工作,扩大资金监测范围。本案犯罪资金很大一部分用于购买房产及车辆,目前通过投资房产清洗犯罪资金已逐渐成为洗钱的重要方式,应积极推进非金融行业反洗钱工作,研究洗钱手法及应对机制。
三是加强重点关注区域的资金监测和分析。该案资金主要来源和去向均发生在我国云南省边境地区,该地区为毒品交易重点关注区域,应加强对相关资金交易的监测和甄别。
来源:反洗钱监管典型案例汇编
关于开展防范支付欺诈和打击跨境赌博知识问答活动公告
为落实党中央、国务院部署的关于防范和打击跨境赌博任务,提高群众防范和打击跨境赌博意识,现根据人民银行、中国支付清算协会要求,开展防范支付欺诈和打击跨境赌博知识问答活动。活动时间截止至2020年6月25日。
点击链接参与知识竞答:http://ks.wjx.top/jq/78953845.aspx
或扫描下方二维码参与答题:
图1 未成年人反欺诈宣传视频
天上不会掉馅饼,一夜暴富是陷阱
● 概念和特征 ●
非法集资是指法人、其他组织或者个人,未经有权机构批准,向社会公众募集资金的行为。
它包含以下四个特征:
(一)未经有关部门依法批准或者借用合法经营的形式吸收资金;
(二)通过媒体、推介会、传单、手机短信等途径向社会公开宣传;
(三)承诺在一定期限内以货币、实物、股权等方式还本付息或者给付回报;
(四)向社会公众即社会不特定对象吸收资金。
刑法上所涉及的非法集资犯罪,非法吸收公众存款罪和集资诈骗罪是公众熟悉的两个罪名,欺诈发行股票或者公司、企业债券,未经批准擅自发行股票或者公司、企业债券,非法经营所涉及的一些行为等,其实也是非法集资。
●非法集资的六大障眼法●
(一)合法外衣
多数从事非法集资犯罪的企业工商执照、税务登记、司法公证样样俱全,经济犯罪活动披上了“合法外衣”,具有一定的蒙蔽性。在群众缴纳集资款时,出具借条、收据、收款证明等不同名目的集资凭证,有的还辅之协议、合同等,骗取群众信任。
(二)能人引领
一些非法集资组织者本身是当地的能人,有的甚至是当地知名企业家。一些非法集资利用名人做代言人,或者打着领导关心支持的幌子,做虚假广告、误导舆论、欺骗群众。
(三)暴利引诱
无论是采取什么形式,犯罪嫌疑人都会把回报率定得很高,以支付高息红利为诱饵,使部分群众获得暂时实惠,进而利用其进行宣传,扩大非法集资活动规模。
(四)短期兑现
为了骗取更多的人参与集资,非法集资者开始是按时足额兑现先期投入者的本息,然后是拆东墙补西墙,用后集资人的钱兑付先前的本息,等达到一定规模后,便秘密转移资金、携款潜逃。
(五)亲朋好友介绍
许多非法集资参与者都是在亲戚、朋友的低风险、高回报劝说下参与的。犯罪分子往往利用亲戚、朋友、同乡等关系,以高利息诱惑,非法获取资金。
(六)感情投资
特别是抓住一些老年朋友手头上有闲钱又没有投资渠道的心理,用赠送礼品、聚餐活动等方式,以小恩小惠笼络人心,为进一步诈骗打牢基础。
● 非法集资的九种主要形式 ●
(一)以扩大生产经营,投资高科技开发、生态环保及能源项目等名义非法集资;
(二)套用互联网金融创新概念,设立所谓的P2P等网络借贷平台,采取虚构借款人及资金用途等手段非法集资;
(三)非融资性担保企业以开展担保业务或投资为名进行非法集资;
(四)以投资养老公寓、异地联合康养为名,以高额回报、提供养老服务为诱饵,引诱老年群众“加盟投资”进行非法集资;
(五)以境外投资、高新科技开发旗号,假冒或者虚构国际知名公司设立网站,虚构股权上市增值前景或者许诺高额预期回报进行非法集资;
(六)通过在各地物色代理人、较广的区域设立分支机构,形成多层级、广范围的非法集资犯罪网络来进行非法集资活动;
(七)以发行或变相发行股票、债券、彩票、投资基金等权利凭证或者以期货交易、典当为名进行非法集资;
(八)利用网络技术构造“虚拟”产品,投资委托经营、到期回购等方式进行非法集资;
许多非法集资参与者都是在亲戚、朋友的低风险、高回报劝说下参与的。犯罪分子往往利用亲戚、朋友、同乡等关系,以高利息诱惑,非法获取资金。
(九)以商品销售与返租、回购与转让、发展会员、商家加盟与“快速积分法”。等方式进行非法集资。
“6.29全国反欺诈宣传日”宣传问卷及答案
随着互联网和手机成为人们生活的重要组成部分,越来越多的案例表明老人和青少年正在成为犯罪份子实施诈骗的重要对象,为切实保障广大群众合法权益,现组织大家开展反欺诈宣传活动。
“6.29全国反欺诈宣传日”答题链接:
https://ks.wjx.top/jq/80442097.aspx
“6.29全国反欺诈宣传日”宣传问答题答案
1.小周被拉进一个跨境原油期货交易群,群内有几百名用户,隔三差五就有人声称自己赚了钱,还有位“导师”在群里推荐产品并回答疑问。小周应该( ):
A. 相信大多数人的判断,跟风投注
B. 眼红赢家的利润,决定投入资金下场
C. 立即退群并进行举报
D. 邀请其他朋友入群
正确答案:C
2.冯奶奶看到朋友在玩一款叫“斗牛彩彩”的APP,玩法是判断骰子的尾号单双,单为龙,双为虎,系统会根据筹码分布和历史结果设定下一轮赔率。冯奶奶应该( ):
A. 看似百分之五十的赢率,可以小赌怡情玩一玩
B. 劝诫朋友不要玩了,背后都有庄家操控
C. 投入小额资金试试,看看赢率再说
D. 见朋友赢了钱,也跟投大额资金
正确答案:B
3.张爷爷收到一个陌生号码发来的短信,提示他所持有的银行理财产品出现问题,建议点击短信附属的链接进行操作。张爷爷不应( ):
A. 点击短信附属链接并录入个人账号、密码等进行操作
B. 不理睬陌生号码发来的短信
C. 登陆银行官网核实相关情况
D. 拨打银行官方客服电话了解相关情况
正确答案:A
4.新学期开学没几天,小金的QQ就收到了一个陌生号码发来的信息和压缩文件链接,对方称:“附件是上次同学聚会的照片,你看看。”小金不应该( ):
A. 不知道对方是谁,就按提示进行操作
B. 认真追问对方的身份
C. 询问其他同学是否确有此事
D. 不轻易打开陌生链接
正确答案:A
5.个人通过自助柜员机转账的,在发卡行受理后()小时内,可向发卡行申请撤销转账?
A. 2
B. 12
C. 24
D. 48
正确答案:C
6.以下哪个选项不会对警察侦破诈骗案件产生帮助( ):
A. 提供支付交易记录
B. 消极的处事态度
C. 提供与诈骗分子的聊天截图
D. 提供诈骗分子的社交账号
正确答案:B
7.以下专门用于反欺诈预警劝阻和群众防骗咨询的电话是():
A. 反电信网络诈骗专号96110
B. 网络不良与垃圾信息举报电话12321
C. 工商管理局的举报电话12315
D. 法律援助咨询电话12348
正确答案:A
8.对经公安机关认定的出租、出借、出售、购买银行账户或支付账户的单位和个人及相关组织者,假冒他人身份或者虚构代理关系开立银行账户或者支付账户的单位和个人,()内暂停其银行账户非柜面业务、支付账户所有业务。
A. 1年
B. 2年
C. 3年
D. 5年
正确答案:D
9.以下哪项不属于:诈骗数额难以查证,但应当认定为刑法第二百六十六条规定的“其他严重情节”,以诈骗罪(未遂)定罪处罚():
A. 发送诈骗信息5000条以上的
B. 拨打诈骗电话500人次以上的
C. 在互联网上发布诈骗信息,页面浏览量累计5000次以上的
D. 向老年人群体发布诈骗信息不到200条
正确答案:D
10.将诈骗所得财物转让给他人,以下哪种情形不属于依法追缴的范畴( ):
A. 对方在不知情的前提下,以正常市场价格购买
B. 对方以明显低于正常市场价的价格购买
C. 对方取得诈骗财物源于非法债务或者违法犯罪
D. 对方明知是诈骗财物而购买的
正确答案:A
关于防范不法分子电信诈骗的安全提示
近期,捷付睿通关注到部分客户的咨询,有客户接收到不法分子发送的陌生短信,内容多为“高速自助通行ETC禁用、注销、异常等情况”并附带验证网站链接,点击链接进入虚假验证页面后输入银行账户、密码、预留手机号等信息,将收取到的验证码填入网页导致资金损失。
在此,捷付睿通希望提醒广大用户几点提示,增强电信诈骗防范意识,避免财产损失:
1.捷付睿通无ETC办理业务,更不会以ETC异常等名义引导用户进行转账消费;
2.陌生短信中的链接不要点,防范“钓鱼”风险;
3.办理ETC找正规平台,有疑问的直接咨询ETC办理银行或拨打官方客服电话核实;
4.涉及到个人隐私要慎重,不要随意在网站上填写个人重要信息避免资金损失。要保护好个人信息,特别是身份证号及账号密码。
小米支付SDK服务隐私政策
【特别提示】尊敬的小米支付SDK服务用户,感谢您使用小米支付SDK服务。我们始终重视您的隐私,并全力遵守国家法律法规的要求对您的个人信息进行保护。我们于2024年04月24日更新了《小米支付SDK服务隐私政策》,此版本在原版本明确了业务场景及对应功能,您的信息处理、存储情况,以及您行使个人信息权利,如注销权的详细操作说明之外,进一步对未成年人的信息做乐详细说明。本次更新我们采取通知形式进行。请花一些时间阅读并熟悉我们的隐私政策,如果您有任何问题,请通过正文列举的方式联系我们。
版本发布时间:2024年7月12日
版本生效时间:2024年7月12日
关于客户安全保障管理办法的公告
尊敬的客户:
为贯彻落实中国人民银行《非金融机构支付服务管理办法》及实施细则、《非银行支付机构网络支付业务管理办法》等监管规定,加强我司客户权益保护工作,切实维护客户合法权益,现将我司关于客户资金交易安全保障的管理办法公示如下,如有问题,请致电400-100-3399。
点击查看完整协议Copyright©2016.JIEFU All rights reserved.捷付睿通 蒙ICP备17002515号